INFORMAÇÕES BÁSICAS

Entidade: SECRETARIA DE SAÚDE
Endereço: Avenida Rio Branco, nº 296, Centro afogados da ingazeira - pe 56800-000
 Atendimento: SEGUNDA A SEXTA DAS 8H ÀS 17H

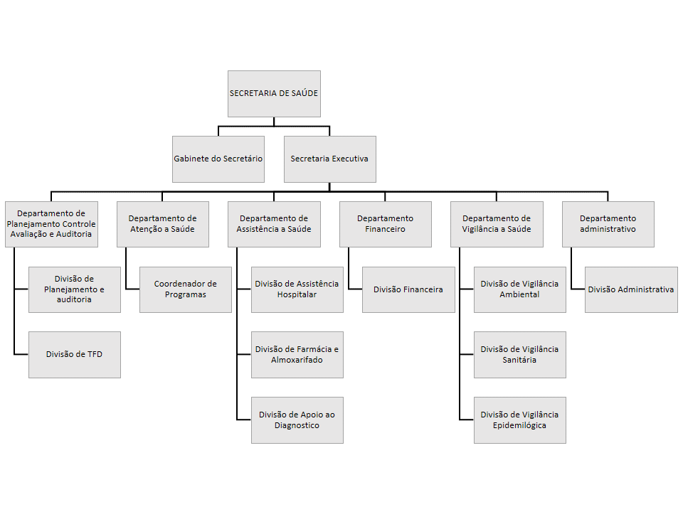
ORGANOGRAMA


O Organograma é um gráfico que representa a estrutura formal de uma organização, ou seja, é uma representação clássica de uma estrutura organizacional. Abaixo é possível efetuar o download do organograma disponibilizado.

 

Visualizar Organograma  


FORMAS DE CONTATO

E-mail: [email protected]
Telefone: (87) 9978-1617

AGENTES PÚBLICOS


Nome Cargo E-mail
ARTUR BELARMINO AMORIM SECRETARIO DE SAÚDE [email protected]

LEI DE CRIAÇÃO



COMPETÊNCIAS


A Secretaria Municipal de Saúde (SMS) é o órgão responsável pela gestão do Sistema Único de Saúde (SUS) no âmbito municipal. Suas competências abrangem a formulação e execução da política municipal de saúde, o planejamento, organização, coordenação e avaliação das ações e serviços de saúde, além da gestão dos recursos financeiros e humanos da área. A SMS também atua na vigilância em saúde, promoção da saúde, atenção básica e especializada, e na regulação e controle dos serviços de saúde prestados no município. 

Principais Competências da Secretaria Municipal de Saúde:

Formulação e Execução da Política Municipal de Saúde: Define as diretrizes e metas para a área da saúde no município, em consonância com as políticas nacional e estadual do SUS.

Planejamento, Organização, Coordenação e Avaliação: Desenvolve planos de saúde municipais, organiza a rede de serviços de saúde, coordena as ações e serviços de saúde e avalia os resultados alcançados.

Gestão do SUS: Administra os recursos financeiros e humanos do SUS no município, garantindo a oferta de serviços de saúde de qualidade.

Vigilância em Saúde: Realiza ações de vigilância epidemiológica, sanitária, ambiental e de saúde do trabalhador para prevenir e controlar doenças e agravos à saúde.

Promoção da Saúde: Desenvolve ações educativas e preventivas para promover a saúde e o bem-estar da população.

Atenção Básica e Especializada: Garante o acesso da população aos serviços de saúde, desde a atenção básica (atenção primária, como consultas médicas, exames, vacinação) até a atenção especializada (consultas com especialistas, exames mais complexos).

Regulação e Controle: Regula e controla os serviços de saúde prestados no município, tanto pelos serviços públicos quanto pelos serviços privados conveniados, garantindo a qualidade e a segurança dos serviços.

Participação e Controle Social: Estimula a participação da população nas decisões sobre a saúde do município, através de conselhos municipais de saúde e outras instâncias de participação social.

Articulação com outras Secretarias e Órgãos: Colabora com outras secretarias municipais e órgãos estaduais e federais para a implementação de políticas de saúde e a execução de ações conjuntas. 

Em resumo, a Secretaria Municipal de Saúde desempenha um papel fundamental na garantia do direito à saúde para todos os cidadãos do município, promovendo a prevenção de doenças, o acesso a serviços de saúde de qualidade e a participação da população nas decisões sobre a saúde.